關于邀請參加2026粵港澳大灣區
公路建設與養護產業展覽會的函
各相關單位:公路建設與養護產業展覽會的函
“十五五”時期是我國加快建設交通強國、推動基礎設施高質量發展的關鍵五年。面對公路“建、管、養、運”全鏈條數字化、綠色化轉型的迫切需求,交通運輸領域正以科技創新為驅動,加速形成“智慧引領、綠色低碳、安全韌性”的新質生產力。作為國家戰略重要支點,粵港澳大灣區路網密度高、技術應用場景豐富、重大項目持續布局,已成為全國公路建設與養護技術創新的“天然試驗場”和成果轉化的“首選示范區”。
為深入貫徹落實《關于推進公路數字化轉型,加快智慧公路建設發展的意見》等政策精神,系統展示“十五五”期間公路基礎設施在智能建造、智慧養護、數字運維、綠色低碳等領域的創新成果與解決方案,由廣東省交通運輸廳指導,廣東省公路學會、廣東省交通集團有限公司主辦;廣東省公路學會公路養護工程專業委員會、保利長大工程有限公司、廣東省公路學會交通工程專業委員會、廣東省公路學會橋梁工程分會、深圳市特區建工集團有限公司、廣東省瀝青混凝土供應鏈行業協會、粵港澳交通基礎設施創新聯合實驗室等單位聯合協辦,廣東北展國際展覽有限公司承辦的“粵港澳大灣區公路建設與養護產業展覽會 ”將于2026年6月24-26日在保利世貿展館舉辦。
本屆博覽會以“智聯融合·馭見未來”為主題,聚焦公路全生命周期管理,集中呈現智慧勘測、智能建造裝備、長效預防性養護、材料再生技術、大數據路網管控、車路協同等前沿方向。同期將舉辦多場高端論壇與政企對接活動,深度解讀行業政策趨勢,分享大灣區在跨江通道、智慧高速、綠色公路等重大工程中的實踐經驗,推動產業鏈上下游協同創新與融合發展。
我們誠摯邀請國內外行業機構、科研院所、建設單位、設備制造商、技術服務商等各方代表踴躍參與,共同展示新技術、交流新理念、拓展新合作,攜手把握大灣區發展機遇,賦能公路行業邁向更高質量、更有效率、更可持續的未來!
特此函致,敬請回復!
附件:粵港澳大灣區公路建設與養護產業展覽會總覽
組委會聯系人:
沈慧186 1657 6608(微信同號)
粵港澳大灣區公路建設與養護產業展覽會組委會
2025年8月24日
附件:2025年8月24日
粵港澳大灣區公路建設與養護產業展覽會總覽
一、展會名稱
第六屆粵港澳大灣區公路建設與養護產業展覽會
同期舉辦:粵港澳大灣區智慧交通科技創新大會暨成果展
二、展會主題
智聯融合·馭見未來
三、時間和地點
時間:2026年6月24日-26日
地點:廣州保利世貿展覽中心
四、組織機構(擬)
指導單位:
廣東省交通運輸廳
主辦單位:
廣東省公路學會
聯合主辦單位:
廣東省交通集團有限公司
廣東省道路運輸協會
福建省高速公路學會
湖南省公路學會
深圳市城市交通協會
協辦單位:
廣東省公路學會各專委會
支持單位:
中國交通運輸協會 中國交通企業管理協會
中國衛星導航定位協會 中國道路運輸協會 全國工商聯科技裝備業商會 云南省人民政府駐廣東辦事處
貴州省人民政府駐廣州辦事處 河北省人民政府駐廣州辦事處
山西省人民政府駐廣州辦事處 安徽省人民政府駐廣州辦事處
陜西省人民政府駐廣州辦事處 四川省人民政府駐廣州辦事處
廣西壯族自治區人民政府駐廣州辦事處
鄭州市人民政府駐廣州聯絡處 武漢市人民政府駐廣州辦事處
眉山市人民政府駐廣東經濟合作局 重慶市人民政府駐廣東辦事處
廣州市交通運輸局 汕頭市交通運輸局
中山市交通運輸局 清遠市交通運輸局
香港工程師學會 澳門工程師學會
廣西公路學會 廣州市道路養護中心北城所
湖南省公路學會 湖北省公路學會
四川省公路學會 福建省高速公路學會
山東省物流與交通運輸協會 遼寧省公路學會
山西省交通運輸協會 北京市智能交通協會
河北智能交通協會 湖南省智能交通行業協會
廣東省交通建設監理檢測協會 新疆維吾爾自治區公路學會
海南省集裝箱物流協會 陜西省智能交通促進會
廣東省電腦商會 廣州市市政公路協會
青島市公路學會 成都公路行業協會
佛山市交通運輸協會 中山市交通運輸行業協會
河源市交通運輸協會 寧德市交通運輸協會
清遠市交通運輸行業協會 清遠市交通建設業協會
(因版面有限不能全部列舉)
承辦單位:
廣東北展國際展覽有限公司
廣州北展文化傳媒有限公司
五、展覽會同期舉辦
(一)同期主題展
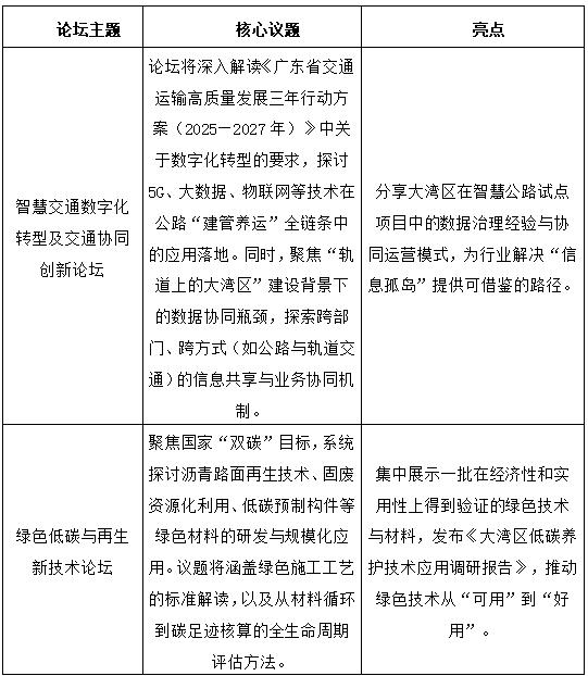
1.粵港澳大灣區智慧交通科技創新大會暨成果展
2.粵港澳大灣區邊坡與基坑監測檢測展覽會
3.粵港澳大灣區國際橋梁與隧道技術展覽會
4.粵港澳大灣區軌道交通展覽會
(二)參展范圍
1.交通成果展區:路橋隧道重大工程建設成果;科研院所創新成果;設計規劃勘察單位、建設施工單位的優秀成果等。
2.智慧公路展區:智慧公路、公路數字化勘測、公路智能建造、公路智能化施工裝備、數字化監管、公路建設管理系統、智能感知、智慧路網監測調度系統、道路監控技術產品及解決方案、北斗導航定位技術、城市慢行交通系統及解決方案、高速公路解決系統、智慧城市交通數字基建、 自動駕駛及車路協同解決方案、車聯網解決方案等。
3.公路建設養護材料展區: 公路土工材料:路基用土工格柵:鋼塑復合 土工格柵:雙向塑料土工格柵等:路面加筋材料:路面養護用土工布:毛氈 布:土工膜:玄武巖纖維布等:道路橋梁防水、防腐、防火、加固、養護等:各種瀝青材料;改性瀝青:瀝青冷補料:混凝土公路材料;路用纖維、 防裂增強材料;彩色路面材料;路面修補材料;路用合成及化工材料;密封膠;灌縫膠;貼縫帶;凝固劑;融雪劑:瀝青抗剝落劑;吸 音降噪等環保道路新材料;
4.筑路設備展區: 推土機、挖掘機、裝載機、瀝青攤鋪機、水泥滑模攤鋪機、夯實機、壓路機、瀝青混 凝土攪拌設備、微波加熱設備、水泥混凝土;路面銑刨機、單鋼輪壓路機、雙鋼輪壓路機、輪胎壓路 機、靜碾壓路機、輕型壓路機、沖擊夯、平板夯、路面破碎機、灌縫機、銑縫機、道路切割機械、路基建設、維修設備、路拌機、挖掘機、挖掘裝載機、平地機、水平定向鉆、打(拔)樁機、破碎篩分及材料再生設備、高桿照明車;發電機組,道路除雪車、清掃車、灑水車等設備;
5.養護設備展區:多功能養護車、銑刨機、磨削機、切縫機、劃線機、裂縫開槽機、碎石撒布機、封層車、稀漿封層車、就地冷、熱再生機、廠拌冷、熱再生機養護機具、拋丸機、劃線車、道路清掃車、清障車、護欄清洗車、公路檢測車、零部件、隧道清洗車、公路綠化設備、護坡機、除雪車、 除冰車、道路檢測設備、道路應急救援設備、道路應急指揮調度系統、道路 清障車、多功能應急救援裝備車、快速架橋車、道路綜合保障車等;
6.瀝青路面再生設備展區:瀝青加熱及儲運設備、瀝青脫桶設備、改性瀝青設備、橡膠瀝青制備設備、乳化瀝青制備設備、添加劑和添加材料的制備和添加設備;
7.檢測試驗儀器展區: 土工試驗儀器、瀝青試驗儀器、水泥試驗儀器、 公路測量儀器、建設材料試驗及 檢測設備、橋梁及基樁檢測設備、道路檢測 及無損檢測設備、砂漿及混凝土試驗儀器、其它測繪儀器、壓力機/材料試驗 機等;
8.公路橋梁與隧道展區:BIM及設計類軟件,工程建筑軟件、管理軟件等。 鋼結構部件、混凝土預制構件、預應力鋼索、張拉工具.橋面鋪裝、索具道路橋梁防水、防腐、防火、加固養護等材料;種數據采集儀器、橋梁與隧道照明技術與產品、工程施工及監理、服務咨詢等。
9.交通工程安全設施:公路護欄、市政護欄、河道護欄、橋梁護欄、護欄配件;交通標志;視線誘導設施、防撞誘導系統;聲屏障、隔離柵、防拋 網;防眩設施、防眩板;減速帶;防撞墊、交通錐、安全路障;交通安全服;反光材料;路面劃線機械、道路標線清除設備;升降路樁;車位鎖;標線涂料助劑、標線涂料、道路反光材料等;
(三)同期活動 (擬)



(四)政企交流活動
展會還將舉辦多場政府與企業交流對接活動,組織參展企業與政府相關各部門,現場溝通交流,打造高規格、多層次、多維度、全方位的對外宣傳對接平臺。
六、展覽會規模
展覽面積:40000㎡
參觀觀眾:54000人次
論壇參會規模:9000人
七、收費標準
(一)展位收費標準
1.豪華標準展位:16800元/9㎡/展期
標準展位設施包括:三面圍板、洽談桌一張、椅子兩把、射燈兩盞、楣板、220V電源插座;
2.展覽光地:1380元/㎡/展期;光地不含基本配置,由參展單位自行設計裝修搭建(36㎡起);
3.大會冠名及戰略合作方案詳詢組委會。
(二)論壇收費標準
1.分論壇演講收費:50000元/20分鐘
論壇贊助合作方案:詳詢組委會
2.論壇參會標準:2800元/會期
論壇參會含:論壇會務資料,住宿2晚、午餐。
八、觀眾群體
國家相關部委(國家發改委、交通運輸部、工信部、公安部、科技部、貿促會)領導與專家;國際組織、境外政府駐華機構、外國駐華使領館、境內政府機構等嘉賓;各省(區、市)交通運輸廳(局、委)有關人員、 中鐵、 中交、 中航局、 中建公司、礦務、水利、交通(公路、鐵路)、建筑工程、巖土工程公司、高速公路管理局(公司)、邊坡/基坑工程建設公司、工程建設行業主管部門、高速 公路主管部門、高速公路管理機構及路政、養護單位有關人員。
交投集團、高速集團、高速公路公司有關人員,公路、橋梁、邊坡、基 坑、隧道、尾礦施工企業集團公司、指揮部(分公司)總工、施工技術部、經 營開發中心、工程管理部、科技開發部、安全質量管理部等部門導及工程技 術有關人員。公路、橋梁、市政、礦務、水利、建筑、邊坡、基坑、隧道工 程勘察、設計、養護、監理、 監測、質量監督、維修加固等有關單位工程技術人員及管理人員;城市交通工程建設、道路建設、養護集團、建設集團、市政管理單位有關人員;交通安全設施的設計、生產、經銷商、代理商、工程商、施工安裝商有關人員;國內外相關組織、從事公路、橋梁、隧道(基礎設施)、邊坡、基坑軟件研發、生產企業以及新技術、新工藝、新設備、新材料相關廠商負責人等。
九、擬邀請展商
廣東省交通集團有限公司
越秀(中國)交通基建投資有限公司
江蘇集萃道理工程技術與裝備研究所有限公司
深圳市特區建工集團有限公司
北京建工集團有限責任公司
蜀道投資集團有限責任公司
北京市政路橋管理養護集團有限公司
湖南省交通規劃勘察設計院有限公司
福建省高速公路集團有限公司
陜西交控投資集團有限公司
廣西交通投資集團有限公司
山西省交通開發投資集團有限公司
蘇交科集團股份有限公司
福建南方路面機械股份有限公司
中交第二公路工程局有限公司
江蘇西爾瑪道路環保材料有限公司
保利長大工程有限公司
深圳市乾行達科技有限公司
江西省交通投資集團有限公司
中交第一公路勘察設計研究院
貴州省公路建設養護集團有限公司
德通智能科技股份有限公司
河南北筑瀝青發泡科技有限公司
浙江美通筑路機械股份有限公司
徐工集團工程機械股份有限公司
山西喜躍發道路建設養護集團有限公司
廣東能達公路養護股份有限公司
十、媒體支持
1. 中央媒體:人民日報、新華社、光明日報、經濟日報、 中國 日報、 中央電視臺、中國財經報、科技日報、中新社等;
2.地方媒體:廣東電視臺、廣州電視臺、南方日報、廣州日報、羊城 晚報、深圳特區報、香港文匯報、大公報等;
3.主流門戶網站:網易、新浪、鳳凰、搜狐、騰訊網等;
4.行業媒體: 中國交通報、人民交通網、人民交通雜志、 中國交通安 全網、 中國交通新聞網、 中國道路運輸網、 中國交通運輸網、交通雜志、 中國公路網、交通運輸、 中外公路、 中國公共交通網、橋梁安全網、路橋 網、新能源信息網、路橋英才網、賽文交通網、交通信息、 中國公路養護 網、中國瀝青網、中國路面機械網、公路養護網、軌道交通等。
十一、組委會聯系方式
沈慧:186 1657 6608
郵箱:2359165595@qq.com

